厨房台面,材料怎么选?
2018-09-13 16:50:23阅读量:6203
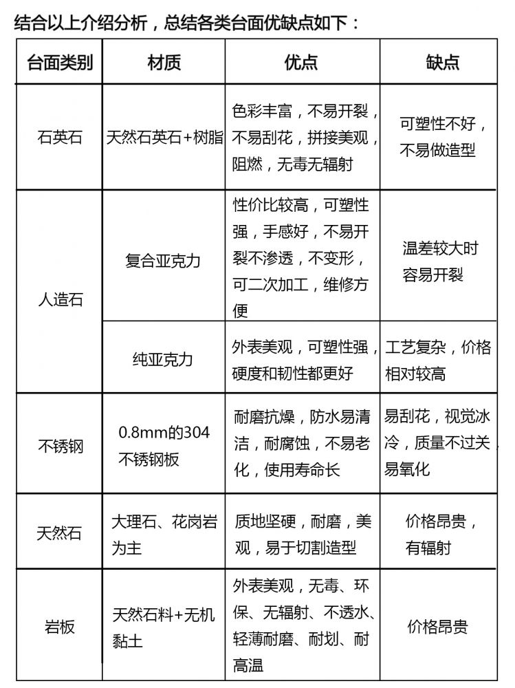
厨房装修中,橱柜是最重要的地方。一个好的橱柜,必须要有好的台面,因为他在厨房中的使用频率是相当的高。因此厨房台面材质的选择,除了保证实用性和美观度,更直接影响到人们的饮食健康。目前常见的台面材料大概有以下几种:
u 石英石
u 人造石
u 不锈钢
u 大理石
u 岩板
u 混合材料(个性化需求)

那,橱柜台面到底怎么选好呢?
下面,以在正常使用情况下的石英石作为参考标准,按星级从材料的抗菌性、耐用性、美观性、造价便宜度来比对以上几种台面材料,看看到底哪种材料最符合你的要求。
一、石英石
耐久性:★★★★☆
抗菌性:★★★★☆
颜值:★★★★☆
造价便宜度:★★★★☆

石英石台面,是指用石英石做成的橱柜台面。石英石是一种由90%以上的石英晶体加上树脂及其他微量元素人工合成的一种新型石材。石英石台面是利用碎玻璃和石英砂制成(市面上石英石台面,石英含量一般为93%,纯石英石石英含量高达97%,颜色洁白,纯度越高越白无杂质。)。
锆石台面(属于石英石中一种)光泽亮丽,有较强的装饰效果。质地坚硬,不容易刮花,耐高温。
石英石的优点是耐磨不怕刮划,台面几乎没有毛细孔,拼接无缝,经久耐用。视觉上美观大方,光泽度好。相比天然石材,更耐腐蚀、耐油污,可谓百毒不侵。使用寿命可长达数十年,日常只需要用清水擦拭即可。
缺点是由于硬度过强不易加工,因此设计形式相对比较单一。
二、人造石
耐久性:★★★☆☆
抗菌性:★★★★★
颜值:★★★☆☆
造价便宜度:★★★★☆

一切人造的石材都可以称为人造石,因为填料不同,呈现的质感和性能也不同。室内常用人造石台面大多是指以树脂为胶结剂与天然大理石碎石、石粉等按一定的比例配合,再加入催化剂、固化剂、颜料等经混合搅拌、固化成型、脱模烘干、抛光等加工而成。
可塑性强,可以根据需求做各种样式造型,花色丰富且色差小,没有辐射,容易清理是人造石台面的共同优点。
传统人造石的缺点就是,硬度不够高,容易刮伤,纹理不够自然。
三、不锈钢
耐久性:★★★★☆
抗菌性:★★★★★
颜值:★★★☆☆
造价便宜度:★★★★☆

近年来,不锈钢材质的台面因为耐火、耐热、耐油污、保养方便且绿色环保无辐射越来越受到大家的青睐。对于偏重于实用或者喜爱金属质感的消费者,不锈钢台面是不错的选择。
现在不锈钢台面顺应橱柜美观与实用相结合的发展趋势,做了相应改进。对于工业风,现代简约的装修风格,不锈钢的台面都能很好的融入。
相对于其他材料其不足就是:耐磨系数较差,易划花、凹陷、变形;讲究施工工艺,想达到较好的效果,成本较高。
四、大理石
耐久性:★★★☆☆
抗菌性:★★☆☆☆
颜值:★★★★★
造价便宜度:★★★☆☆

大理石原指产于云南大理的白色带有黑色花纹的石灰岩,后来大理石这个名称逐渐发展成称呼一切有各种颜色花纹的,用来做建筑装饰材料的石灰岩。材质硬冷,高端大气,这种材料是喜欢清冷质感人群的追求。
相对于其他材料,大理石的优点在于:其硬度较高,能保证长期使用不变形;耐磨系数高,不易被刮花;岩石长期天然打磨,组织结构均匀,抗侵蚀,耐高温。
大理石的放射性一直存在争议,但能通过国家检验合法上市的天然大理石台面的放射性很低,基本不会对人体造成伤害。如果有疑虑,可小面积使用这种材料。
缺点是石材纹理部分材质细微疏松易折损,在日常清洁中,难免会有一些残渣、赃物填入裂纹中,容易成为细菌滋生的温床。若厨房使用正常需做封闭抗菌处理。
五、岩板
耐久性:★★★★☆
抗菌性:★★★★★
颜值:★★★★★
造价便宜度:★★☆☆☆

简单点说,超薄岩板就是由天然石料和无机粘土经特殊工艺制成的一种新型陶瓷薄板。
优点:高颜值,天然无毒、环保无辐射可回收;高密度不透水,能抑制细菌滋生;轻薄耐磨耐划耐高温等。
由于制作工艺要求高,价格高是这种材料的最大缺点。
六、材料混搭
耐久性:★★★★☆
抗菌性:★★★★☆
颜值:★★★★★
造价便宜度:★★★☆☆

为满足不同功能和风格设计需求,材料混合搭配不失为一种好的选择。
混搭的优势是材料各就其职,根据不同材料的特性功能分区,橱柜整体实用性、耐久性都得到提升。与此同时也混搭出别样的风格,使设计形式不再单一。

结束语:
相对于其他材料石英石台面性价比较高,是目前普通市场的主流。随着各种材料的不断改进,使用者个性化需求越来越突出,台面采用不同材料混搭的方式也许会成为新风尚。现在,你应该知道如何选择适合自己的橱柜台面了吧!
赞(
踩(





