新手入门 | 橱柜板材详解,让你的选择一击即中!
2018-10-19 15:34:50阅读量:5337
橱柜板材,关系着厨房的整体美观程度,以及厨房的使用寿命和便捷程度。在使用上,根据业主重视因素分量的不同,从质量、价格、功能、到整体效果等因素上,也会存在着较大差异,尤其对于新手业主来说,更是如此。
市面上橱柜板材众多,眼花缭乱?
门店选购,担心被“牵着鼻子走”?
想根据需求选择最适用,却对橱柜板材市场一窍不通?
“被忽悠”、“花冤枉钱”、“快速入门”,三大问题,小编帮你轻松解决。
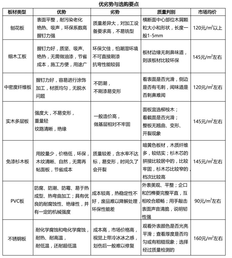
先来看看市面上常见的7款板材,并将它们进行基本要素对比。

一、刨花板
别称:实木颗粒板、颗粒板
简介:由木材或其它木质纤维素材料制成的碎料,施加胶粘剂后在热力和压力用途下胶合成的人造板,有低密度、中密度、高密度3个种类,主要用于家具制造等。
产品特性:结构比较均匀,可进行各种贴面;加工性能好,可根据需要加工成大幅面的板材。

优点:具有良好的吸音和隔音性能,吸声、绝热;握钉力强;表面平整,耐污染老化,环保系数高。
缺点:质量差异大,不易分辨;细节处对加工设备和工艺技术要求高;内部颗粒状结构,不易于铣型。
◆ 市场价格:120元/m2以上
◆ 防火性能:☆☆☆☆,属于难燃型板材
◆ 环保性能:☆☆☆
◆ 使用寿命:☆☆☆
二、细木工板
别称:大芯板、木芯板,生态板
简介:芯用天然木条拼接而成,上下分别贴有一层薄单板,其特点主要由芯板结构决定,被广泛应用于家具制造业。
产品特性:强度较高,质地比较坚硬、更密实,所以握钉力比手工板要强很多,在家具加工上有更多选择。
优点:板芯材料握钉力好;为特殊胶合板,结构强度高,不易变形;广泛应用于家庭装修中。
缺点:生产过程中粘胶较多,环保欠佳;怕潮湿环境,热胀冷缩后易开胶、鼓面、变形;不可直接刷漆,需贴面板再刷;是拼接而成的板材,抗弯性能较弱。
◆ 市场价格:145元/m2左右
◆ 防火性能:☆☆
◆ 环保性能:☆☆☆
◆ 使用寿命:☆☆☆
三、中密度纤维板
别称:密度板、纤维板
简介:以木质纤维或其他植物素纤维为原料,施加化学处理,经特殊工艺制成,制造过程中可以施加胶粘剂及添加剂。多被用于家具制作中,是较为理想的人造板材。
产品特性:材质均匀,密度适中,尺寸稳定性好,不易开裂,表面平整,便于直接胶贴和涂饰。

优点:是做油漆效果的首选基材,容易进行涂饰加工,是一种美观的装饰板材;握钉力好;物理性能好,材质均匀,无脱水问题。
缺点:遇水发胀,不防潮;若不注重刷漆,易变形。
◆ 市场价格:120元/m2左右
◆ 防火性能:☆☆☆
◆ 环保性能:☆☆☆
◆ 使用寿命:☆☆☆
四、实木多层板
别称:胶合板、细芯板、多层板、复合板
简介:由原木旋切成单板或木方刨切成薄木,再用胶粘剂胶合而成的三层或三层以上的薄板材。主要用于家具制造、室内装修。
产品特性:能对原木合理利用,不产生锯屑。强度高、纹理美观、绝缘、变形小、施工方便、不翘曲,可弥补天然木材产生的部分缺陷。
优点:重量轻、纹路清晰、绝缘、强度大,不易变形;施工方便,不易曲翘。
缺点:不如密度板面层光洁,用夹板做基层,不如中密度板做基层牢固。
◆ 市场价格:145元/m2左右
◆ 防火性能:☆☆☆
◆ 环保性能:☆☆☆
◆ 使用寿命:☆☆☆☆
五、免漆杉木板
别称:杉木集成板,杉木指接板
简介:采用优质木材作为基材,利用短小材料通过指榫接长,拼宽合成的大幅面厚板材,经高温脱脂干燥、指接、拼板、砂光等工艺制作而成。
产品特性:全优质木材,是原质原味的天然板材,克服了部分板材使用大量胶水粘贴的工艺特性。

优点:主要工艺是干燥、指接,用胶量少,是一种环保产品;木纹清晰,自然大方,充满自然朴实感;平整光滑,制作家具时无须再贴面板,节省成本。
缺点:质量较差;含水率不达标,易变形,时间久了会开裂。
◆ 市场价格:145元/m2左右
◆ 防火性能:☆
◆ 环保性能:☆☆☆☆
◆ 使用寿命:☆
六、PVC板
别称:聚氯乙烯板,塑胶板
简介:是以PVC为原料制成的,截面为蜂巢状网眼结构的板材,是一种真空吸塑膜。用于各类面板的表层包装,因此又被称为装饰膜、附胶膜,应用于建材等行业。
产品特性:软PVC一般用于地板、天花板以及皮革的表层。硬PVC不含柔软剂,柔韧性好,易成型,不易脆,无毒无污染,保存时间长,因此具有很大的开发应用价值。

优点:PVC板具有防腐、防潮、防霉、易于热成型、热弯曲加工等特性,具有优良的耐腐蚀性、绝缘性,并有一定的机械强度,因此广泛应用于家具、橱柜、浴柜等领域用板,是建材、装饰及其他工业的理想选择材料。
缺点:成本较高;热稳定性不好,低温下变硬脆化,高温下易软化松驰;难降解,废品难以处理;其生产中释放有害物质,产生有害废品。
◆ 防火性能:☆
◆ 环保性能:☆☆
七、不锈钢板
别称:无
简介:是指耐大气、蒸汽和水等弱介质腐蚀的钢板,是一种不容易生锈,但不是绝对不生锈的合金钢。
产品特性:表面光洁,有较高的可塑性、韧性和机械强度,耐酸、碱性气体、溶液和其它介质的腐蚀。

优点:耐化学腐蚀和电化学腐蚀性能在钢材里面是最好的,仅次于钛合金;耐热、耐高温、还耐低温,甚至于耐超低温
缺点:成本高,市场价格高;视觉感较硬,常给人以冷冰冰之感;划伤之后一般难以修复。
◆ 防火性能:☆☆☆☆☆
◆ 环保性能:☆☆☆☆☆
以上介绍的是目前市面上比较常用的橱柜板材,在大致了解其基本制作原理、名称叫法、产品特性及防火、隔热、隔音、环保的相关要素后,还可通过以下表格,对这七款板材进行更细致的差异了解。

通过对以上7款橱柜板材的相关介绍,你对眼花缭乱的橱柜板材市场是否有了一定的了解呢?
赞(
踩(





