选用生态板定制橱柜需留心什么?这些细节千万别疏忽!
2018-11-06 16:07:41阅读量:5460
厨房作为管理日常饮食的重地,整洁度显得非常重要。以目前在装饰材料中风靡的生态板来说,其从出现以来就提倡的环保性能,成了大多数家庭选择橱柜板材的依据,以生态板定制橱柜的潮流由此应运而生,服务也日趋成熟和完善。
那么,接下来给大家介绍一下,用生态板定制橱柜应当留心的细节要素有哪些。
生态板定制橱柜需留心的要素:
■ 尺寸与厚度
■ 适合风格
■ 价格
■ 品牌
■ 细节
(1)尺寸与厚度
目前市场上最常见的生态板,统一规格为2440mm(长)*1220mm(宽),还有少部分2000mm*1000mm,2000mm*1300mm,3000mm*1500mm的。而在厚度上,除了常用于做柜体背板或抽屉底板的9mm,以及做柜体层板与侧板的18mm,还有3mm,7mm,12mm,15mm的常规厚度。
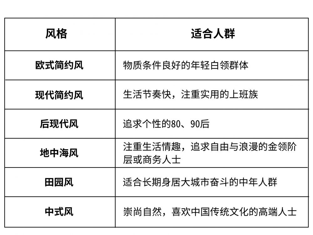
(2)适合风格
以生态板适合的欧式简约风、现代简约风、后现代风为主要,其它风格为次要进行总结,列表如下:

(3)价格
目前市面上的生态板,根据甲醛释放量等级的不同,可分为E1级和E2级生态板,价格区间普遍处于80-160元/张之间。其中,成型的E1级生态板可用于室内装修设计,价格区间在80-220元/张之间,E2级生态板则适合用于室外装修,价格比E1级生态板便宜。而质量稍差的生态板,价格则处于40-70元/张之间。
(4)品牌
看品牌选购,定制生态板橱柜,也是一个有效选择高质量、优质售后服务的措施,针对品牌选购,以下是小编的三大品牌选择建议:
① 兔宝宝
国内知名品牌,是中国具有较大影响力的室内装饰材料综合服务商,有着从林木种植与全球采购,到生产和销售各类板材的完整产业链,是极具专业,注重环保,品类丰富的品牌。
② 华杰
中国著名品牌,产品囊括家具生态板、环保型细木工板、奥松板、多层板、定制家具等众多品类,产品性能指标均能达到或超过国家标准,并能够与时俱进,研发新型产品。
③ 莫干山
国内规模强大,且具影响力的环保型装饰材料生产企业,集10多类装饰材料生产加工的一条龙服务企业,工艺纯良,专业生产品质优良,款式精美的板材。
(5)细节
◆ 注重环保,选购安全资质证明齐全的商家,保证健康
◆ 留心板芯材质,切勿购买混合过多杂料的板材
◆ 注重性价比,不要一味追求低价
◆ 合理规划,切勿设置过多柜体
◆ 避免剐蹭,以防难以修补替换
◆及时清洁,以免影响整体美观
以上就是小编为大家介绍的,选用生态板定制橱柜需要注意的事项,大家可在有选购需求时,进行相应的参考。
赞(
踩(





