橱柜生态板的多种叫法,你分得清吗?
2019-02-20 09:58:12阅读量:5310
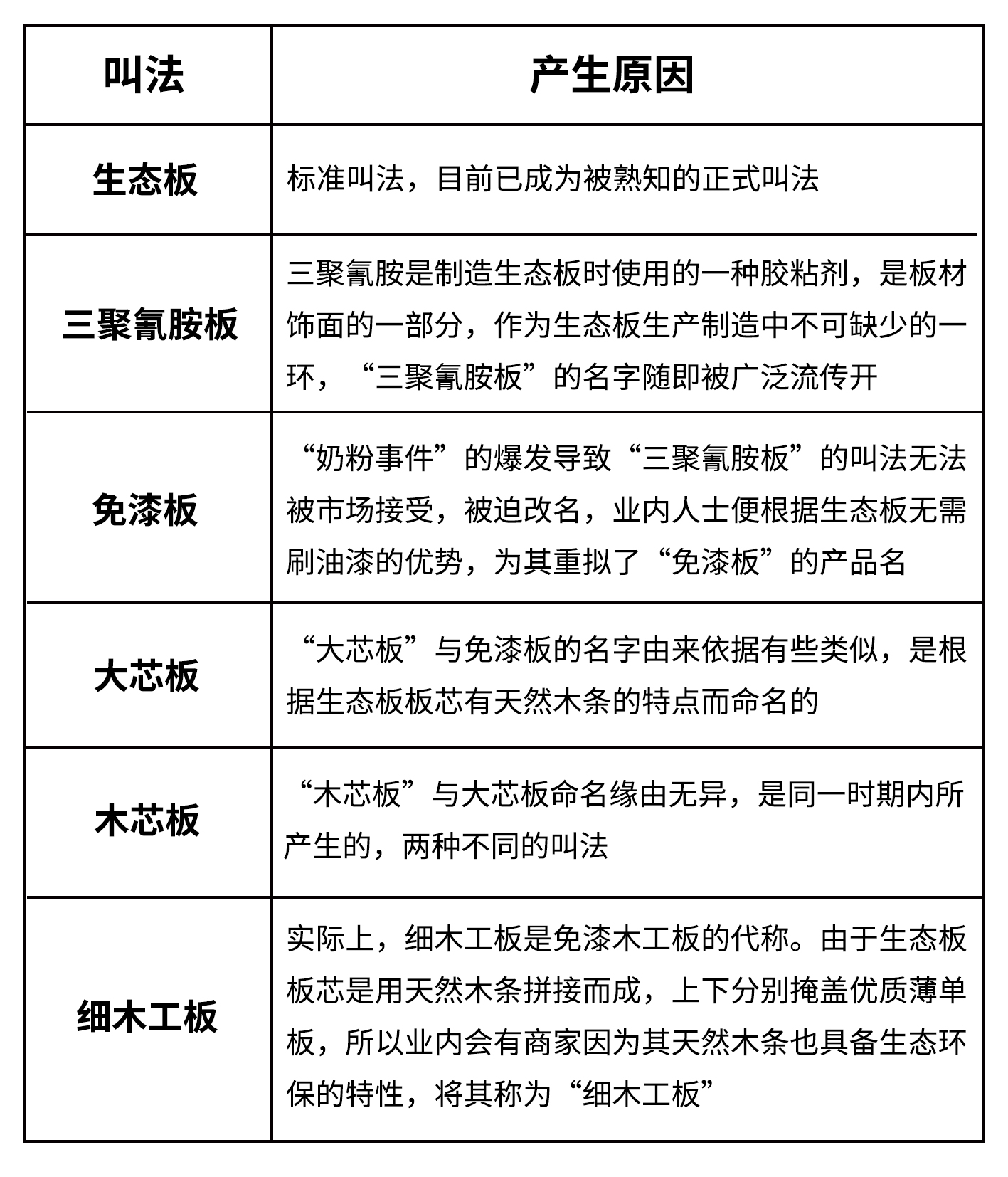
橱柜生态板,又名细木工板、免漆板、三聚氰胺板、大芯板、木芯板,多种多样的叫法常常让消费者在橱柜板材市场中眼花缭乱,无从下手,为避免这一类烦恼的产生,记下这些识名干货,就很有必要了。

一、橱柜生态板的叫法及产生原因
橱柜生态板,行业内最常见的叫法是免漆板与三聚氰胺板,其中三聚氰胺板为历史最久远的叫法,产生多种叫法的原因主要在于生态板的工艺制作及其材料组成成分,行业内人士常会以“抓重点”的方法为其定名,导致产生了消费者“知晓一名字,却有更多名等着”的现象。
二、橱柜生态板各叫法产生的原因详解

三、橱柜生态板因名称叫法产生的误区
(1)叫“三聚氰胺板”的板都是非生态板?
三聚氰胺在“奶粉事件”中,是由于被当成蛋白精加入到奶粉中,供婴幼儿人体食用才成为毒物的。真正的三聚氰胺其实是重要的化工原料,用途广泛,本身并不带毒。
(2)免漆板就是不会,也不能刷油漆的板?

免漆板的最大特点就是无需刷油漆,大部分厂家一般也确实不会特意加上刷油漆的工艺流程,但并不是“叫免漆板就不能刷油漆”。有些商家会为了提高板材表面的亮度而刷上一层薄漆,或是做一层饰面板,再刷上油漆,起到保护作用。
(3)细木工板就是承重力比较差的板?
细木工板,是源于生态板板芯中拼接的天然木条并非是一块整木,才有了“细木”的说法。生态板质地坚硬、密实,是结构强度高的板材,承重力虽然因基材的不同而有所差别,但整体来说承重力良好。
赞(
踩(





