认识四大流行橱柜台面,get最佳台面!
2019-03-01 14:01:40阅读量:4408
随着定制橱柜普及人群越来越广泛,定制橱柜相关产品(例如板材、门板、五金等)的选择也日渐受到业主们重视。橱柜台面的选择也跟上了步伐,目前市场既有的,四大常见橱柜台面是:石英石台面、人造石台面、不锈钢台面与岩板台面。虽然小编仅提到了4款,但对于“选择恐惧症”的业主来说,也是难以抉择了,因此,需要大家对这些台面的特色优势有一定的认识。
一、四大流行橱柜台面的独特优势

四大橱柜台面有着鲜明、各不相同的独特优势,但每款台面都有最适合的选购要素。根据其独特优势,其它要素不论,我们可以大概总结出以下结论:
(1)喜好台面所传递视觉效果的,适合选择石英石台面;

(2)喜好整体得当协调,易搭配的,适合选择人造石台面;

(3)喜好实用性强,长久使用不易损坏的,适合选择不锈钢台面;

(4)喜好节省资源,环保,会有一些小惊喜优势的,适合选择岩板台面。

二、如何选择最适合的家用橱柜台面
茫茫的橱柜台面“海洋”,要想选购到一款最适合的橱柜台面实属不易,虽说卖家推荐与熟人相告拥有较大的参考价值,但业主们还是需要结合自己的实际情况进行选购。
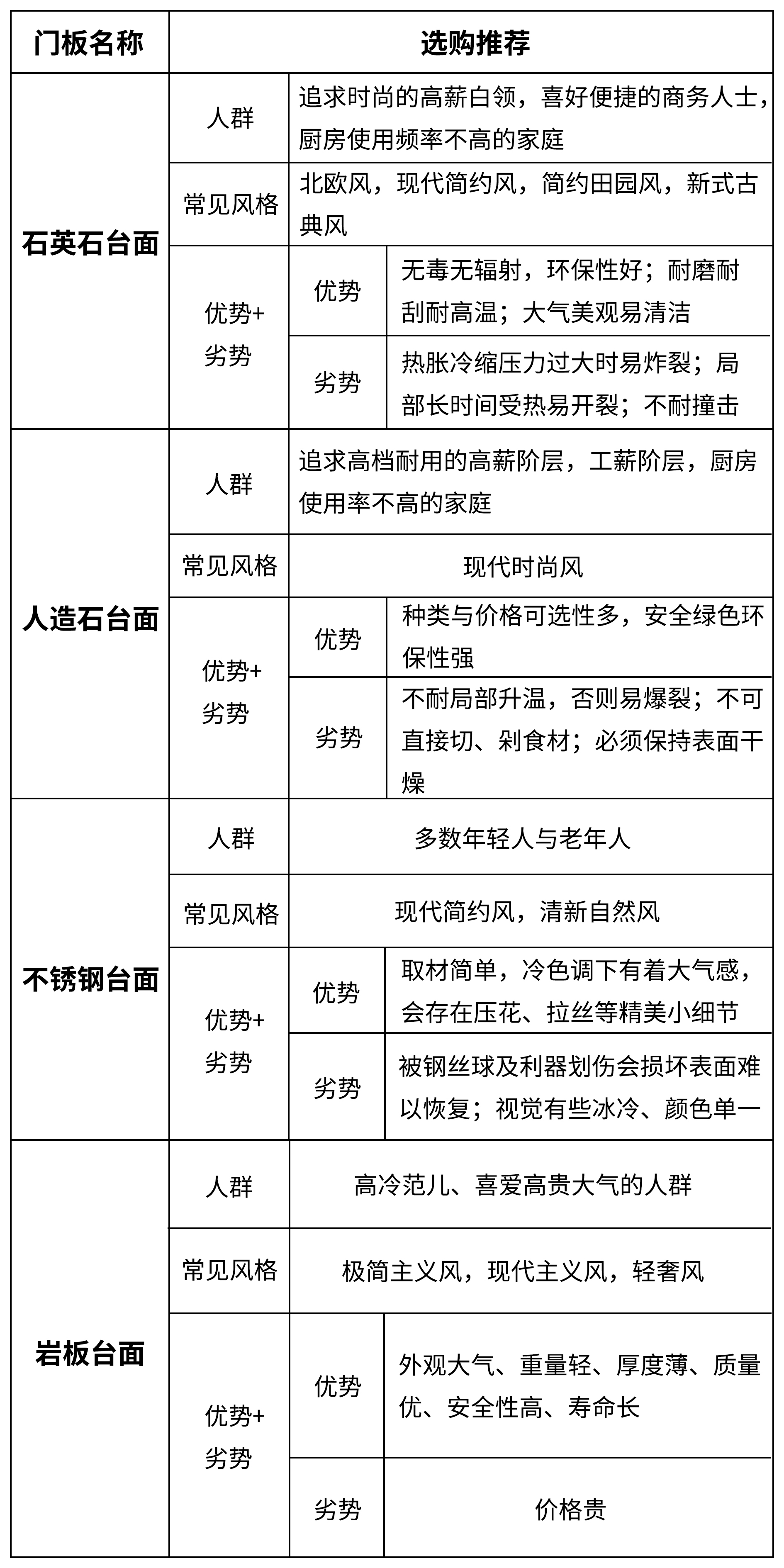
接下来我们根据现有的一些参考因素,结合实际情况,为大家做出这4款流行橱柜台面的选购推荐。

上述即为小编为大家整理的四大流行橱柜台面推荐,大家可根据自己所需,对照上述简介特点,对相应台面进行选择。
赞(
踩(





